Prądnica z silnika od pralki Polar.

Budowa prądnicy domowym sposobem

Re: Prądnica z silnika od pralki Polar.

Postprzez TOMMASZ » 12.03.2012, 21:31

Moim zdaniem,powinieneś nawinąć na magnesy matę szklaną i zalać żywicą.Jakiej grubości jest drut?,bo wygląda na gruby.
Nie udzielam porad na PW.
TOMMASZ
 
Posty: 976
Dołączył(a): 30.10.2011, 11:44

Re: Prądnica z silnika od pralki Polar.

Postprzez jacaj65 » 13.03.2012, 7:52

naklejenie warstwy włókna szklanego to będzie zbyt gruba warstwa a ja mam małą szczelinę między wirnikiem a stojanem.
Pomalowałem podkładem antykorozyjnym a potem chlorokauczukiem, te warstwy to są mikrony, wszystko pistoletem.
Moim zdaniem to lepsze rozwiązanie.
Drut grubości 1mm
jacaj65
 
Posty: 14
Dołączył(a): 15.12.2011, 11:26

Re: Prądnica z silnika od pralki Polar.

Postprzez TOMMASZ » 13.03.2012, 8:05

Ja podczas toczenia brałem pod uwagę wklejenie maty,nie chodzi o zabezpieczenie magnesów przed korozją,tylko o to aby nie zostały oderwane od wirnika podczas obciążenia prądnicy.Ale może wytrzymają,bo prądnica fajna. ;)
Nie udzielam porad na PW.
TOMMASZ
 
Posty: 976
Dołączył(a): 30.10.2011, 11:44

Re: Prądnica z silnika od pralki Polar.

Postprzez jacaj65 » 13.03.2012, 11:17

Im mniejsza szczelina między magnesami a stojanem , tym lepiej - większy strumien magnetyczny (większa sprawność i parametry wyjściowe)- szkoda tracić na tym strumieniu.
By mieć pewność że się nie oderwą, należy szlifować spód magnesów (grube rysy) a boki nawet głębokie bruzdy, tam gdzie klej przykrywa - klej zabezpieczy przed korozją i będzie trzymał jak sk......n
Najpierw kropelką kleić by ułożyć skos, potem grzać na kaloryferze (40-50st.) - to da że klej epoksydowy dobrze wcieknie w każdą , nawet najmniejszą szczelinkę. Uwaga - zastosować mocny klej , ja zastosowałem epoksydowy "płynny metal" są w nim opiłki metali nie reagujących na pole magn. chyba alu.

Pozdrawiam i służę pomocą
p.s. - Tomasz - miałeś rację z podłączonym odbiornikiem to kręci się ciężko (duże opory stawia ta franca) - żarówa do jednej fazy 12V 70W
jacaj65
 
Posty: 14
Dołączył(a): 15.12.2011, 11:26

Re: Prądnica z silnika od pralki Polar.

Postprzez TOMMASZ » 13.03.2012, 13:41

Każdy robi jak uważa,co do żarówki na jednej fazie,to pewnie były spore przeskoki.Jak podłączysz aku na trzy fazy,to opór będzie jeszcze większy a przeskoki maleńkie.
Nie udzielam porad na PW.
TOMMASZ
 
Posty: 976
Dołączył(a): 30.10.2011, 11:44

Re: Prądnica z silnika od pralki Polar.

Postprzez jacaj65 » 13.03.2012, 13:56

"Każdy robi jak uważa" - to błedne myślenie
robi się tak jak powinno
Masz rację na jednej fazie zaskoki były, ale na trzech fazach będą mniejsze - opór niekoniecznie.
Ja tylko robię to dla grzania wody, Wiatrak-kabel-3grzałki
Najprostszy układ
Pozdr.
jacaj65
 
Posty: 14
Dołączył(a): 15.12.2011, 11:26

Re: Prądnica z silnika od pralki Polar.

Postprzez TOMMASZ » 22.03.2012, 21:22

.........
Nie udzielam porad na PW.
TOMMASZ
 
Posty: 976
Dołączył(a): 30.10.2011, 11:44

Re: Prądnica z silnika od pralki Polar.

Postprzez TOMMASZ » 20.07.2012, 22:17

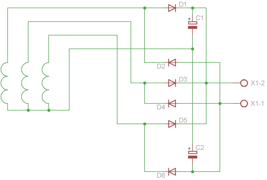
Panowie,mam dylemat.
Robię nową prądnicę z silnika od pralki 48 żłobków,poprzednia jest nawinięta drutem 1mm.Daje troszkę mało amperów,i teraz jeśli nawinę nową prądnicę podwójnie drutem 1mm to ampery oczywiście wzrosną ale spadnie napięcie,czy zastosowanie podwajacza napięcia i przekładni załatwi sprawę?. A może wystarczy sam podwajacz napięcia?.
Załączniki
podwajacz_ver_A.jpg
Nie udzielam porad na PW.
TOMMASZ
 
Posty: 976
Dołączył(a): 30.10.2011, 11:44

Re: Prądnica z silnika od pralki Polar.

Postprzez mirekszulc » 10.12.2012, 21:17

mam pytanie czy z silnika na sile mozna zrobic pradnice na orginalnym uzwojeniu
mirekszulc
 
Posty: 5
Dołączył(a): 06.12.2012, 22:21

Re: Prądnica z silnika od pralki Polar.

Postprzez DjMamrot » 17.03.2013, 11:56

Witam. Mam pytanie. Czy przezwajając dokładnie taki sam silnik trzeba nawijać wszystkie fazy w tą samą stronę, czy tak jak to gdzieś widziałem, że dwie fazy w np. prawo a trzecia w lewo ?
DjMamrot
 
Posty: 4
Dołączył(a): 06.02.2013, 18:15

Re: Prądnica z silnika od pralki Polar.

Postprzez Waldemar Pachoł » 17.03.2013, 12:25

By nawinąć książkowo należy tą która być powinna, nawinąć w drugą stronę niż dwie pozostałe. Tak robić się powinno. Natomiast prądnica nawinięta tylko w jedną stronę również będzie działać.
...bo czasami wystarczy rozebrać i dobrze przedmuchać.
Jestem b. rzadko przed monitorem, choć staram się jak mogę - brak czasu. Jeśli szukasz kontaktu bezpośredniego to monitorowany jest tylko mail firmowy.
Avatar użytkownika
Waldemar Pachoł
 
Posty: 1226
Dołączył(a): 17.08.2008, 20:49
Lokalizacja: Ostrołęka

Re: Prądnica z silnika od pralki Polar.

Postprzez Wafel2 » 22.03.2013, 11:20

TOMMASZ Moim zdanie to trochę bez sensu nawijać na niższe napięcie prądnicę i stosować podwajacz napięcia, przekładnia jak najbardziej się sprawdzi.
mirekszulc Tak można.
Wafel2
 
Posty: 12
Dołączył(a): 11.02.2013, 20:59

Re: Prądnica z silnika od pralki Polar.

Postprzez TOMMASZ » 23.03.2013, 8:36

Od baaaardzo dawna o tym wiem. :) Jednak nie ma to jak odpowiednia prądnica,bez przekładni. ;)
Nie udzielam porad na PW.
TOMMASZ
 
Posty: 976
Dołączył(a): 30.10.2011, 11:44

Re: Prądnica z silnika od pralki Polar.

Postprzez DjMamrot » 24.03.2013, 23:30

Dziękuję Panie Waldku za odpowiedź, ale mam jeszcze jedno pytanie: Czy stopień pokrycia wirnika magnesami ma znaczenie? Chodzi mi o to czy między biegunami magnetycznymi muszą być odstępy, czy magnesy mogą się stykać? Pozdrawiam
DjMamrot
 
Posty: 4
Dołączył(a): 06.02.2013, 18:15

Re: Prądnica z silnika od pralki Polar.

Postprzez TOMMASZ » 25.03.2013, 7:25

DjMamrot napisał(a):Dziękuję Panie Waldku za odpowiedź, ale mam jeszcze jedno pytanie: Czy stopień pokrycia wirnika magnesami ma znaczenie? Chodzi mi o to czy między biegunami magnetycznymi muszą być odstępy, czy magnesy mogą się stykać? Pozdrawiam

Jak najbardziej ma znaczenie,im więcej magnesów tym większa moc.Odstępów nie trzeba,tylko ciężko to powklejać,ale za to wklejasz prosto i zaczepów brak.
Nie udzielam porad na PW.
TOMMASZ
 
Posty: 976
Dołączył(a): 30.10.2011, 11:44

Re: Prądnica z silnika od pralki Polar.

Postprzez SiEm » 27.03.2013, 20:19

TOMMASZ napisał(a):
DjMamrot napisał(a):Dziękuję Panie Waldku za odpowiedź, ale mam jeszcze jedno pytanie: Czy stopień pokrycia wirnika magnesami ma znaczenie? Chodzi mi o to czy między biegunami magnetycznymi muszą być odstępy, czy magnesy mogą się stykać? Pozdrawiam

Jak najbardziej ma znaczenie,im więcej magnesów tym większa moc.Odstępów nie trzeba,tylko ciężko to powklejać,ale za to wklejasz prosto i zaczepów brak.


Zapytanie w sprawie twojej elektrowni TOMASZ na dachu budynku jaką ma konkretnie wysokość ile nad szczytem wystaje wiatrak? Ja planuje swojego wystawić 2,8 m nad dach ale do osi poziomej wiatraka. Doczepi się nadzór budowlany?
SiEm
 
Posty: 244
Dołączył(a): 17.03.2013, 20:59

Re: Prądnica z silnika od pralki Polar.

Postprzez TOMMASZ » 27.03.2013, 21:15

U mnie jest tak,a przynajmniej być powinno.Wysokość masztu ponad kalenicę 1.6m,długość łopaty 1.4m co daje wysokość 3m od kalenicy do końca śmigła.Bierze się pod uwagę wysokość całości.
Jeśli będzie to 2.8m i łopata o długości zaledwie 20cm to się nie doczepią,ale to pewnie będzie sporo więcej. ;)
Nie udzielam porad na PW.
TOMMASZ
 
Posty: 976
Dołączył(a): 30.10.2011, 11:44

Re: Prądnica z silnika od pralki Polar.

Postprzez Waldemar Pachoł » 28.03.2013, 9:45

SiEm: Zgłoś taki zamiar - to nic nie kosztuje (no może poza stratą czasu). Jeśli urząd nie wniesie sprzeciwu to po 30 dniach możesz postawić konstrukcje.
...bo czasami wystarczy rozebrać i dobrze przedmuchać.
Jestem b. rzadko przed monitorem, choć staram się jak mogę - brak czasu. Jeśli szukasz kontaktu bezpośredniego to monitorowany jest tylko mail firmowy.
Avatar użytkownika
Waldemar Pachoł
 
Posty: 1226
Dołączył(a): 17.08.2008, 20:49
Lokalizacja: Ostrołęka

Re: Prądnica z silnika od pralki Polar.

Postprzez set » 07.04.2013, 12:00

Przez chwilę zastanawiałem się nad szerokością bieguna magnetycznego oto do jakich wniosków doszedłem.
1 Największa SEM występuje gdy nad nabiegunnikami pomiędzy którymi są boki cewki znajdują się bieguny N i S.
2 Biegun powinien mieć co najmniej szerokość dwóch nabiegunników i przerwy pomiędzy nimi
3 Zastanawia mnie zjawisko pokrywania się dwóch sąsiednich nabiegunników szerokimi biegunami N i S i jaki ma to wpływ na osiągi prądnicy
4 Przy biegunie o szerokości poniżej dwóch nabiegunników zjawisko pokrywania praktycznie nie występuje.
Załączniki
2.jpg
1.jpg
2.jpg
1.jpg
set
 
Posty: 752
Dołączył(a): 04.03.2012, 20:04
Lokalizacja: Jędrzejów

Re: Prądnica z silnika od pralki Polar.

Postprzez SiEm » 07.04.2013, 19:50

Waldemar Pachoł napisał(a):SiEm: Zgłoś taki zamiar - to nic nie kosztuje (no może poza stratą czasu). Jeśli urząd nie wniesie sprzeciwu to po 30 dniach możesz postawić konstrukcje.


Jeśli zgłoszę i nie wyrażą zgody to będę w kropce. Ale do 3 m mogę spokojnie stawiać do osi wiatraka. Wiatrak nie jest urządzeniem budowlanym. A ja planuje 2,8 m wystawić poza szczyt budynku.
SiEm
 
Posty: 244
Dołączył(a): 17.03.2013, 20:59

Poprzednia stronaNastępna strona

Powrót do Prądnica

Kto przegląda forum

Użytkownicy przeglądający ten dział: Brak zidentyfikowanych użytkowników i 2 gości

cron