Sterowanie (składanie) ogona za pomocą siłownika

Sterowanie elektrownią, elektronika, schematy, podłączenie do sieci, itd...

Re: Sterowanie (składanie) ogona za pomocą siłownika

Postprzez Bumcyś » 11.02.2013, 20:17

Witam
Kisoft jak dobrze kojarzę, to od zawiasów do końca lotki jest 170 cm.
Avatar użytkownika
Bumcyś
 
Posty: 172
Dołączył(a): 06.10.2012, 10:40

Re: Sterowanie (składanie) ogona za pomocą siłownika

Postprzez Bumcyś » 28.02.2013, 20:03

Witam
Nawiązując do wcześniejszego wątku o mojej feralnej przetwornicy, w dniu wczorajszym skontaktował się ze mną szef firmy. Po tej jednej konstruktywnej rozmowie reklamacja została uznana, a w dniu dzisiejszym cała kwota za przetwornicę łącznie z kosztami przesyłek wpłynęła na moje konto. Trochę to trwało, ale reklamacja załatwiona pozytywnie :)
Avatar użytkownika
Bumcyś
 
Posty: 172
Dołączył(a): 06.10.2012, 10:40

Re: Sterowanie (składanie) ogona za pomocą siłownika

Postprzez TOMMASZ » 28.02.2013, 23:14

To miło,ale szkoda że taka spóźniona reakcja.
Ważne że dobrze się skończyło.
Nie udzielam porad na PW.
TOMMASZ
 
Posty: 976
Dołączył(a): 30.10.2011, 11:44

Re: Sterowanie (składanie) ogona za pomocą siłownika

Postprzez kisoft » 05.04.2013, 15:16

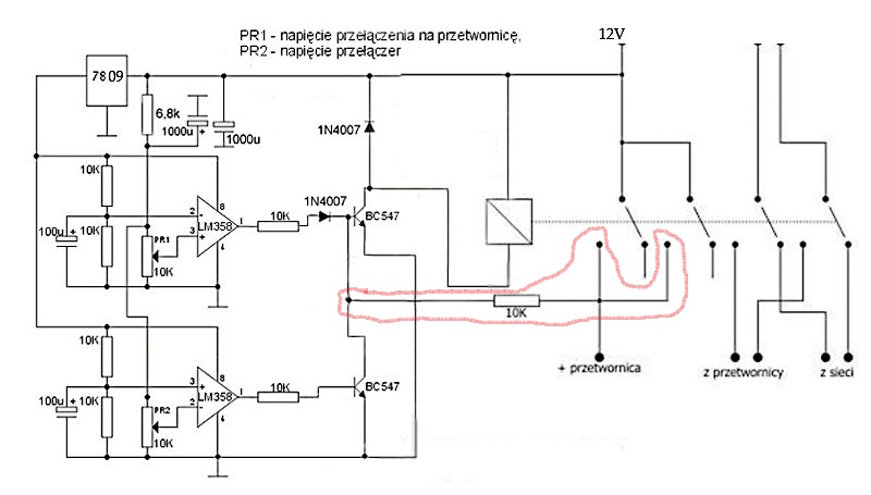
Jak obiecałem tak zrobiłem oto mój schemat sterownika składania ogona za pomocą siłownika elektrycznego
s.s.s.o..png

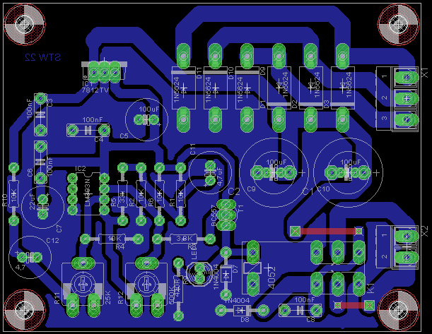
a tak wygląda płytka
stw22.png


Sterownik dokonuje pomiaru napięcia prądnicy ( za pomocą wbudowanego prostownika trójfazowego) i po przekroczeniu ustalonego
progu załączania ( zakres regulacji od 17V do 30V ) uruchamia siłownik elektryczny który zaczyna składać ogon aż do obniżenia
napięcia o określoną wartość ( wartość histerezy regulacja w zakresie od 1V do 7V).
Sterownik posiada wbudowany zasilacz siłownika wystarczy pod złącze potrójne doprowadzić napięcie prądnicy L1, L2, L3, a pod
złącze dwustykowe siłownik elektryczny ( dwuprzewodowy z wbudowanymi wyłącznikami krańcowymi) rozwiązanie to znacznie
upraszcza instalację małej przydomowej elektrowni wiatrowej i umożliwia umieszczenie sterownika w szczelnej obudowie przy
prądnicy. Urządzenie pracuje w zakresie napięć od 15 do max 30V i umożliwia sterowaniem siłownika o max prądzie 5A przy 30V
napięcia DC.
W przypadku wyższych napięć można zastosować odpowiednio dobrany transformator .
Do zacisków L podłączamy L1 L2 L3 z prądnicy zakres napięć od 15V do 30V a do zacisku S siłownik dwuprzewodowy z wbudowanymi
wyłącznikami krańcowymi . Potencjometr montażowy 1 służy do regulacji napięcia zadziałania a 2 do regulacji histerezy
Siłownik powinien zostać podłączony tak aby przy zgaszonej diodzie sygnalizacyjnej wysuwał się a przy zapalonej zsuwał.
Nie należy przekraczać napięcia 30V na zaciskach L bo grozi to zadziałaniem zabezpieczenia przepięciowego wewnątrz struktury
układu stabilizatora napięcia i w konsekwencji odcięciem napięcia zasilania i rozłożeniem ogona .
Sterownik powinien stanowić ostatnie ogniwo w łańcuchu zabezpieczeń wiatraka i nie powinien pracować przy braku obciążenia,
napięcie zadziałania zabezpieczenia powinno być ustawione tak aby siłownik zaczął składać ogon kiedy pomimo załączenia
dodatkowego obciążenia (przez sterownik ładowania albo układ kaskadowy itp.) napięcie i obroty rosły.
Zadziałanie siłownika powoduje chwilowy skok napięcia ( zależny od sztywności napięcia prądnicy) i dlatego histereza powinna być
ustawiona na maksymalnie dużym poziomie, tak aby nie powodować cyklicznego załączania i wyłączania siłownika.

UWAGA TRANZYSTOR NA PŁYTCE JEST POKAZANY ODWROTNIE (taki błąd programu, źle zrobiona biblioteka ) wystarczy wlutować odwrotnie( zamienić kolektor z emiterem)

a tu jeszcze zdjęcie w całości
pp.jpg

poniżej link do filmu ( sterownik jeszcze na płytce testowej )
http://www.youtube.com/watch?v=TricrBfwfOw
kisoft
 
Posty: 208
Dołączył(a): 23.11.2011, 1:06

Re: Sterowanie (składanie) ogona za pomocą siłownika

Postprzez Juriii » 05.09.2013, 20:12

Witam szanownych kolegów. Mam prośbe do Pana Panie Waldku. Czy mógłby Pan wrzucić widok płytki sterownika do składania ogona bez części, tak aby można było wykonać płytke metodą termotransferu, plik w jpg albo pliki z eagla. Mam zamiar wykonać ten układ w Pana wersji.
Juriii
 
Posty: 572
Dołączył(a): 12.05.2013, 9:21

Re: Sterowanie (składanie) ogona za pomocą siłownika

Postprzez Juriii » 09.09.2013, 20:22

No widze że bez odzewu... Mam pytanie do "kisoft", jak zrobić aby układ działał, załączał siłownik przy niższych napięciach. Konkretnie to w mojej turbinie przy ładowaniu aku 60Ah, turbina ma maksymalne obroty dając 6A, i pod obciążeniem tym akumulatorem napiecie mierzone przed diodą blokującą to 15,6V. Jak zrobić aby zmniejszyć zakres regulacji z(17-30V) do powiedzmy (14-27V) w tym układzie.?
Juriii
 
Posty: 572
Dołączył(a): 12.05.2013, 9:21

Re: Sterowanie (składanie) ogona za pomocą siłownika

Postprzez Juriii » 09.09.2013, 21:54

Dziękuje Panie Waldku za odpowiedz na mojego posta i przesłany plik. "Kisoft" czy mógłbys mi udostępnić widok płytki sterownika do druku? Widok bez elementów. Prosilbym tez o odpowiedz w kwesti zmiany zakresu dzialania układu. Chcialbym złożyc obydwa układy i porównac ich działanie.
Juriii
 
Posty: 572
Dołączył(a): 12.05.2013, 9:21

Re: Sterowanie (składanie) ogona za pomocą siłownika

Postprzez kisoft » 10.09.2013, 20:48

Tak na szybko odpowiadając na twoje pytanie to możesz przesunąć zakres regulacji za pomoc zmian wartości rezystorów R1 i R2 oraz R4 i R10 , musisz niestety pokombinować samemu. Jeżeli chodzi o płytkę to oczywiscie umieszczę plik na forum mogę też przesłać na e- maila ( ale dopiero w wekend bo nie mam kompletnie czasu ). Niestety jakiś czas temu miałem awarię kompa i musiałem przeinstalowywać system , pliki są gdzieś na płycie muszę szukać ( jeszcze nie zainstalowałem nawet eagla).
kisoft
 
Posty: 208
Dołączył(a): 23.11.2011, 1:06

Re: Sterowanie (składanie) ogona za pomocą siłownika

Postprzez Waldemar Pachoł » 10.09.2013, 20:51

Juriii: A proszę uprzejmie. :) Znacznie łatwiej przerobić układ zatrzasku do sterownia siłownikiem ogona - zakres regulacji jest wtedy dowolny.
...bo czasami wystarczy rozebrać i dobrze przedmuchać.
Jestem b. rzadko przed monitorem, choć staram się jak mogę - brak czasu. Jeśli szukasz kontaktu bezpośredniego to monitorowany jest tylko mail firmowy.
Avatar użytkownika
Waldemar Pachoł
 
Posty: 1226
Dołączył(a): 17.08.2008, 20:49
Lokalizacja: Ostrołęka

Re: Sterowanie (składanie) ogona za pomocą siłownika

Postprzez Juriii » 11.09.2013, 16:51

Wiem wiem. Tak myśle że shuntregulator też podoła temu zadaniu, oczywiście po małej przeróbce. Kisoft, czekam na płytke :)
Juriii
 
Posty: 572
Dołączył(a): 12.05.2013, 9:21

Re: Sterowanie (składanie) ogona za pomocą siłownika

Postprzez Juriii » 14.09.2013, 10:12

Witam kolegów. Mam tu schemat zatrzasku, i mam pytanie. Chciałbym wykorzystać ten schemat by zrobić sterownik do składania ogona. Jaką funkcje pełni obwód podłączony do plusa po przełączeniu przekażnika z rezystorem 10k. Można go usunąć?
24dvx.jpg

Czy dzieki temu obwodowi układ mierzy po przełączeniu przekażnika napięcie na plusie, i po spadku do ustalonego poziomu napięcia przełącza spowrotem przekażnik?
Juriii
 
Posty: 572
Dołączył(a): 12.05.2013, 9:21

Re: Sterowanie (składanie) ogona za pomocą siłownika

Postprzez Waldemar Pachoł » 15.09.2013, 11:08

Rezystor utrzymuje stan zatrzasku, bez niego przekaźnik przełączałby się tylko w momencie przekroczenia napięcia PR1 i rozłączałby po zmniejszeniu.
Jeśli chcesz zaadoptować układ zatrzasku należy odciąć dolny tor LM358 wraz z owym rezystorem 10K.

wtedy będzie działać to na zasadzie:
napięcie powyżej np. 27.0 przekaźnik włączony - ogon się składa.
napięcie poniżej przekaźnik wyłączony - ogon się rozkłada.
...bo czasami wystarczy rozebrać i dobrze przedmuchać.
Jestem b. rzadko przed monitorem, choć staram się jak mogę - brak czasu. Jeśli szukasz kontaktu bezpośredniego to monitorowany jest tylko mail firmowy.
Avatar użytkownika
Waldemar Pachoł
 
Posty: 1226
Dołączył(a): 17.08.2008, 20:49
Lokalizacja: Ostrołęka

Re: Sterowanie (składanie) ogona za pomocą siłownika

Postprzez Juriii » 15.09.2013, 14:50

Chciał bym jednak PR1 ustalać napięcie załączenia i na PR2 napiecie wyłączenia przekażnika, żeby mieć regulacje histerezy. Po zlikwidowaniu tego obwodu bedzie to możliwe? Mógłby Pan Panie waldku doszkicować odręcznie połączenia?
Juriii
 
Posty: 572
Dołączył(a): 12.05.2013, 9:21

Re: Sterowanie (składanie) ogona za pomocą siłownika

Postprzez Waldemar Pachoł » 15.09.2013, 15:04

Ale wtedy trzeba będzie posiadać dwa przekaźniki jak w układzie z Darmowej Energii. Na jednym przekaźniku nie da się uzyskać histerezy.
...bo czasami wystarczy rozebrać i dobrze przedmuchać.
Jestem b. rzadko przed monitorem, choć staram się jak mogę - brak czasu. Jeśli szukasz kontaktu bezpośredniego to monitorowany jest tylko mail firmowy.
Avatar użytkownika
Waldemar Pachoł
 
Posty: 1226
Dołączył(a): 17.08.2008, 20:49
Lokalizacja: Ostrołęka

Re: Sterowanie (składanie) ogona za pomocą siłownika

Postprzez Juriii » 15.09.2013, 16:16

Ok rozumiem.
Juriii
 
Posty: 572
Dołączył(a): 12.05.2013, 9:21

Re: Sterowanie (składanie) ogona za pomocą siłownika

Postprzez Juriii » 15.09.2013, 23:22

Panie Waldku. Od kolegi "kisoft" otrzymałem plik z płytką. Jeest ona w rozszerzeniu"sch", nie moge otworzyć pliku z eagla. Czy mógłby Pan przerobić plik na plik o rozszerzeniu "png"?
Dołączam plik;
sterownik wiatr wersja 22 OSTATECZNA.rar
(75.79 KiB) Pobrane 560 razy
Juriii
 
Posty: 572
Dołączył(a): 12.05.2013, 9:21

Re: Sterowanie (składanie) ogona za pomocą siłownika

Postprzez Juriii » 16.09.2013, 15:12

Dadaje jeszcze plik "brd", czy może ktoś przerobić to na plik "png", lub "pdf", tak aby sie dało fototransferem na laminat przerzucić? Nie moge tego w eaglu wydrukować, to już nie moje epoka ten program...
sterownik wiatr wersja 22 OSTATECZNA.rar
(13.21 KiB) Pobrane 589 razy
Juriii
 
Posty: 572
Dołączył(a): 12.05.2013, 9:21

Re: Sterowanie (składanie) ogona za pomocą siłownika

Postprzez Juriii » 16.09.2013, 20:01

Dziękuje bardzo Panie Waldku za plik. Oto dla zainteresowanych za pozwoleniem kolegi "kisoft"wstawiam plik z jego płytką do druku sterownika ogona.
aaa.png

Jeszcze raz bardzo dziękuje za pomoc. teraz zabieram sie do roboty :)
Juriii
 
Posty: 572
Dołączył(a): 12.05.2013, 9:21

Re: Sterowanie (składanie) ogona za pomocą siłownika

Postprzez Waldemar Pachoł » 16.09.2013, 20:40

Tylko tak jak pisałem jest sporo zwarć po wydruku monochromatycznym (nie wiem dlaczego).
...bo czasami wystarczy rozebrać i dobrze przedmuchać.
Jestem b. rzadko przed monitorem, choć staram się jak mogę - brak czasu. Jeśli szukasz kontaktu bezpośredniego to monitorowany jest tylko mail firmowy.
Avatar użytkownika
Waldemar Pachoł
 
Posty: 1226
Dołączył(a): 17.08.2008, 20:49
Lokalizacja: Ostrołęka

Re: Sterowanie (składanie) ogona za pomocą siłownika

Postprzez Juriii » 16.09.2013, 21:32

Poprawiłem w paincie, i jest ok.
Juriii
 
Posty: 572
Dołączył(a): 12.05.2013, 9:21

Poprzednia stronaNastępna strona

Powrót do Sterownia

Kto przegląda forum

Użytkownicy przeglądający ten dział: Brak zidentyfikowanych użytkowników i 4 gości

cron