Sterowanie (składanie) ogona za pomocą siłownika

Sterowanie elektrownią, elektronika, schematy, podłączenie do sieci, itd...

Re: Sterowanie (składanie) ogona za pomocą siłownika

Postprzez Waldemar Pachoł » 07.11.2012, 21:47

Podchodziłem już dwa razy i dwa razy poległem. Ale już niedługo. :)
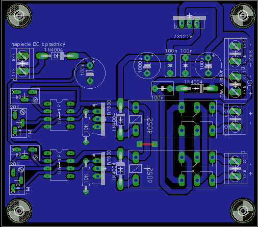
beznazwy.png
beznazwy.png (9.08 KiB) Przeglądane 15585 razy
...bo czasami wystarczy rozebrać i dobrze przedmuchać.
Jestem b. rzadko przed monitorem, choć staram się jak mogę - brak czasu. Jeśli szukasz kontaktu bezpośredniego to monitorowany jest tylko mail firmowy.
Avatar użytkownika
Waldemar Pachoł
 
Posty: 1226
Dołączył(a): 17.08.2008, 20:49
Lokalizacja: Ostrołęka

Re: Sterowanie (składanie) ogona za pomocą siłownika

Postprzez Waldemar Pachoł » 10.11.2012, 16:03

Uporałem się, w poniedziałek folia.
Załączniki
beznazwy.png
...bo czasami wystarczy rozebrać i dobrze przedmuchać.
Jestem b. rzadko przed monitorem, choć staram się jak mogę - brak czasu. Jeśli szukasz kontaktu bezpośredniego to monitorowany jest tylko mail firmowy.
Avatar użytkownika
Waldemar Pachoł
 
Posty: 1226
Dołączył(a): 17.08.2008, 20:49
Lokalizacja: Ostrołęka

Re: Sterowanie (składanie) ogona za pomocą siłownika

Postprzez kisoft » 11.11.2012, 12:39

Witam WALDEK fajna płytka dożuciłeś filtry i stabilizator moze sam sie skuszę zamiast budować pajęczynę na uniwersalnej ( tylko te 741 no cóż muszę się przemóc).
kisoft
 
Posty: 208
Dołączył(a): 23.11.2011, 1:06

Re: Sterowanie (składanie) ogona za pomocą siłownika

Postprzez Dario » 11.11.2012, 23:19

Jeżeli nie korzystacie z kompensacji w 741 to w zamian proponuję serię "TL" (071/072/081/082). Używam od dawna i są naprawdę niezawodne.
Dario
 
Posty: 28
Dołączył(a): 17.10.2012, 18:31
Lokalizacja: Łódź / Grudziądz

Re: Sterowanie (składanie) ogona za pomocą siłownika

Postprzez kisoft » 12.11.2012, 21:37

te 741 też są dobre tylko ja mam do nich uprzedzenie ( kiedyś napaliłem ich całe mnóstwo podczas lutowania) i stąd juz po nie nie sięgam ale będę się musiał przemóc .
kisoft
 
Posty: 208
Dołączył(a): 23.11.2011, 1:06

Re: Sterowanie (składanie) ogona za pomocą siłownika

Postprzez buckowina » 13.11.2012, 22:43

Czy można poprosić o udostępnienie plików z eagla, aby wykonać owy sterownik? Już raz sfajczyło mi regulator ładowania przez wichurę i chce go, jak i sam wiatrak zabezpieczyć.
buckowina
 
Posty: 41
Dołączył(a): 11.11.2012, 11:10

Re: Sterowanie (składanie) ogona za pomocą siłownika

Postprzez Bumcyś » 14.11.2012, 20:45

Witam WALDEK
Potwierdzam to co powiedział kolega kisoft fajną robotę zrobiłeś. Płytka jest profesjonalna. Kolega buckowina nasunął mi jeszcze pytanie, czy układy 741 muszą być zaprogramowane w eaglu,aby układ zadziałał? Po drugie jakie wartości ustawić na poszczególnych potencjometrach P1,P2, P3 i P4, aby układ sterowania ogona zadziałał kiedy napięcie z prądnicy przekroczy np.40V? Nie wstydzę się przyznać, że z elektroniki jestem :mrgreen: Jak płytka będzie gotowa to daj znać. Pozdrawiam!
Avatar użytkownika
Bumcyś
 
Posty: 172
Dołączył(a): 06.10.2012, 10:40

Re: Sterowanie (składanie) ogona za pomocą siłownika

Postprzez kisoft » 15.11.2012, 2:00

WITAJ BUMCYŚ nie wiem czy dobrze Cię zrozumiałem ale niczego nie musisz programować to zwykłe wzmacniacze operacyjne wlutujesz i muszą działać . A ustawianie musisz zrobić eksperymentalnie najlepiej przy urzyciu woltomierza.
kisoft
 
Posty: 208
Dołączył(a): 23.11.2011, 1:06

Re: Sterowanie (składanie) ogona za pomocą siłownika

Postprzez Bumcyś » 16.11.2012, 20:00

Witam kisoft
Dobrze mnie zrozumiałeś i za razem uspokoiłeś, że niczego nie będę musiał programować bo do tego nie mam odpowiedniego sprzętu, a w kwestii elektroniki mierną wiedzę. Co do ustawienia układu, to będę się sugerował napięciem na zaciskach akumulatorów. Jeżeli prąd przekroczy wartość 14,5v, to wtedy ogon będzie się składał, a jeżeli spadnie, to ma ustawić wiatrak pod wiatr. Do ustawienia tego wystarczy mi woltomierz. Pozdrawiam!
Avatar użytkownika
Bumcyś
 
Posty: 172
Dołączył(a): 06.10.2012, 10:40

Re: Sterowanie (składanie) ogona za pomocą siłownika

Postprzez kisoft » 16.11.2012, 20:37

te 14,5V to trochę za mało, musisz uwzglednić spadek napięcia na kablu, mostku . A tak nawiasem mówiąc jak umieścisz sterownik przy wiatraku to najlepiej zrób osobny mostek i dołuż kondensator filtrujący i spokojnie możesz ustawić większe napięcie w okolicach 20v .

Musisz niestety pokombinować na żywym organiźmie tak aby wiatrak nie składał się przy urzytecznym napięciu .
kisoft
 
Posty: 208
Dołączył(a): 23.11.2011, 1:06

Re: Sterowanie (składanie) ogona za pomocą siłownika

Postprzez Waldemar Pachoł » 16.11.2012, 20:41

Dobra - kilka płytek gotowych - kto chce zakupić proszę proszę pisać via Kadu lub PW.

100_5333.JPG
...bo czasami wystarczy rozebrać i dobrze przedmuchać.
Jestem b. rzadko przed monitorem, choć staram się jak mogę - brak czasu. Jeśli szukasz kontaktu bezpośredniego to monitorowany jest tylko mail firmowy.
Avatar użytkownika
Waldemar Pachoł
 
Posty: 1226
Dołączył(a): 17.08.2008, 20:49
Lokalizacja: Ostrołęka

Re: Sterowanie (składanie) ogona za pomocą siłownika

Postprzez Bumcyś » 17.11.2012, 23:02

Witaj WALDEK
Wow fantastyczna sprawa. Pierwszy się na nią piszę. Pozdrawiam!
Avatar użytkownika
Bumcyś
 
Posty: 172
Dołączył(a): 06.10.2012, 10:40

Re: Sterowanie (składanie) ogona za pomocą siłownika

Postprzez Bumcyś » 21.11.2012, 11:57

Witam Waldek
Płytka doszła, dziękuję! Mam tylko jeden mały problem. Na schemacie płytki przy wejściu prądu z prądnicy, tuż pod diodą 1N4004, nie masz zaznaczonego żadnego elementu. Natomiast w płytce którą otrzymałem i której fotkę pokazałeś, tuż pod diodą 1N4004 są trzy małe otworki jak do potencjometrów. Nie wiem jaki element tam zastosować -podpowiedz? No i jeszcze mam mały problem z potencjometrami, bo mam helitrimy poziome z regulacją z przodu i nie pasują rozstawy otworów w płytce, coś muszę wykombinować. Mam złożony prawie cały układ. Pozdrawiam!
Avatar użytkownika
Bumcyś
 
Posty: 172
Dołączył(a): 06.10.2012, 10:40

Re: Sterowanie (składanie) ogona za pomocą siłownika

Postprzez Waldemar Pachoł » 21.11.2012, 12:27

Super, ciesze się. Prześlę wieczorkiem schemacik do Ciebie. Ale już mogę podpowiedzieć że siedzi tam potencjometr wieloobrotowy z serii 3296Y (64Y) - taki jak pozostałe, wartość dowolna: 10K, 22K, 1M - zwykły dzielnik - dostosowanie napięcie wejściowego.

Helitrimy? Jaki symbol, najpewniej te długie - wtedy trzeba będzie powyginać nóżki, lub zrobić połączenia na "małego pająka". Ja używam 3296Y.
...bo czasami wystarczy rozebrać i dobrze przedmuchać.
Jestem b. rzadko przed monitorem, choć staram się jak mogę - brak czasu. Jeśli szukasz kontaktu bezpośredniego to monitorowany jest tylko mail firmowy.
Avatar użytkownika
Waldemar Pachoł
 
Posty: 1226
Dołączył(a): 17.08.2008, 20:49
Lokalizacja: Ostrołęka

Re: Sterowanie (składanie) ogona za pomocą siłownika

Postprzez Bumcyś » 21.11.2012, 19:22

Dzięki za podpowiedź. Zrobiłem na małego pająka. Za chwile wrzucę fotki tego co wyszło. A mogę tam zastosować 22Kom takie niebieskie z serii MKT?
Avatar użytkownika
Bumcyś
 
Posty: 172
Dołączył(a): 06.10.2012, 10:40

Re: Sterowanie (składanie) ogona za pomocą siłownika

Postprzez Bumcyś » 21.11.2012, 19:32

Oto sterownik składania ogona wiatraka prawie ukończony. Dodam jeszcze brakujący element (dzielnik) i później go ustawie tak, aby zapewniał bezpieczeństwo wiatraka.
Zdjęcie-0036.jpg

Zdjęcie-0037.jpg
Avatar użytkownika
Bumcyś
 
Posty: 172
Dołączył(a): 06.10.2012, 10:40

Re: Sterowanie (składanie) ogona za pomocą siłownika

Postprzez Waldemar Pachoł » 21.11.2012, 20:00

Dokładnie - mogą być zwykłe peerki.
Proszę pamietać o krańcówkach na siłownikach. Zgodnie ze schematem z darmowej-energii.
...bo czasami wystarczy rozebrać i dobrze przedmuchać.
Jestem b. rzadko przed monitorem, choć staram się jak mogę - brak czasu. Jeśli szukasz kontaktu bezpośredniego to monitorowany jest tylko mail firmowy.
Avatar użytkownika
Waldemar Pachoł
 
Posty: 1226
Dołączył(a): 17.08.2008, 20:49
Lokalizacja: Ostrołęka

Re: Sterowanie (składanie) ogona za pomocą siłownika

Postprzez kisoft » 21.11.2012, 23:19

no BUMCYŚ jak na laika ( w elektronice ) to nieźle sobie radzisz . Zabespiecz jeszcze płytkę od spodu jakimś lakierem to będzie pracować na zewnątrz ( oczywiście w szczelnej obudowie ale zawsze).

ja zamieszczam własny schemat sterownika do przeanalizowania
sterownik siłownika.png


Układ został sprawdzony ale (UWAGA BEZ TRANZYSTORA T1 I POTENCJOMETRU R1 dodałem je w ostatniej chwili żeby uzyskać histerezę bo ta realizowana na oporniku R6 ma niewielki zakres regulacji i to wszystko nie zostało sprawdzone być może że jest to nawet źle wpięte w dzielnik napięcia).
Układ działa tak gdy napięci jest poniżej progu załączenia przekażnika poprzez jego zwarte styki podawane jest napięcie na siłownik ( napięcie z przed stabilizatora IC1) poniważ wyłącznik krańcowy jest rozwarty siłownik nie pracuje ( ogon jest rozłożony)
Gdy obroty rosną a wraz z nim napięcie zostaje załączony przekaźnik który podaje napięcie ale zamienione biegunami na siłownik. Poprzez zwarty drugi wyłącznik krańcowy siłownik rusza i zaczyna odchylać ogon od osi, obroty zaczynają zwalniać i po przekroczeniu ustalonego progu przekaźnik puszcza zwierając styki NC ale w tym momencie pierwszy wył krańcowy jest już zwarty i poprzez znowu zamienioną biegunowość siłownik zaczyna rozkładać ogon aż do rozwarcia wyłącznika krańcowego . I tak w kółko.
kisoft
 
Posty: 208
Dołączył(a): 23.11.2011, 1:06

Re: Sterowanie (składanie) ogona za pomocą siłownika

Postprzez Waldemar Pachoł » 22.11.2012, 10:16

Diody D1-D6 przewodzą do masy. :) Ale, poza tym bardzo fajny pomysł - znacznie prostszy. Tak się zastanawiałem, że nawet zwykły shuntregulator możnaby zaadoptować w ten sposób - dodając przekaźnik sterujący siłownikiem.
...bo czasami wystarczy rozebrać i dobrze przedmuchać.
Jestem b. rzadko przed monitorem, choć staram się jak mogę - brak czasu. Jeśli szukasz kontaktu bezpośredniego to monitorowany jest tylko mail firmowy.
Avatar użytkownika
Waldemar Pachoł
 
Posty: 1226
Dołączył(a): 17.08.2008, 20:49
Lokalizacja: Ostrołęka

Re: Sterowanie (składanie) ogona za pomocą siłownika

Postprzez Bumcyś » 22.11.2012, 11:19

Witam
Waldek jesteś wielki!!! Uchroniłeś mój układ przed tragedią. Dziękuję za telefon. Oczywiście wymienię przekaźniki na RM 84. W kwestii wyłączników krańcowych, to ja mam krańcówki przy siłowniku. Siłownik jest oryginalny taki od otwierania bramy. Czy coś przy nim muszę zmienić? :mrgreen:
Avatar użytkownika
Bumcyś
 
Posty: 172
Dołączył(a): 06.10.2012, 10:40

Poprzednia stronaNastępna strona

Powrót do Sterownia

Kto przegląda forum

Użytkownicy przeglądający ten dział: Brak zidentyfikowanych użytkowników i 2 gości

cron