Desulfator - pielęgnacja akumulatora

Sterowanie elektrownią, elektronika, schematy, podłączenie do sieci, itd...

Desulfator - pielęgnacja akumulatora

Postprzez Waldemar Pachoł » 21.05.2012, 21:31

Witam,

Niestety z braku czasu temat będę traktował "rozwojowo". Więc możecie być pewni kilku postów. :)

Każdy wie, że akumulatory lubią się zasiarczać - desulfator jest prostym układem który uderem i dużą częstotliwością "rozbija" to czego jak najmniej życzymy sobie my - użytkownicy akumulatorów.

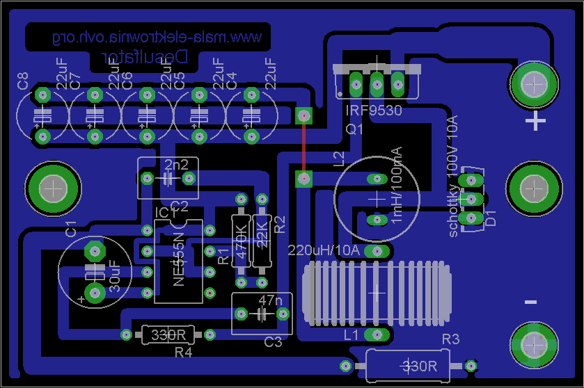
Poniżej oryginał pomysłu Alastair Couper, płytka, oraz paczka do Eagle.

Oryginał: http://www.mala-elektrownia.ovh.org/des ... lfator.pdf

desulfator_gotowy.jpg

desulfator_ver_A_plytka.png
desulfator_ver_A_plytka.png (10.27 KiB) Przeglądane 644428 razy

desulfator_ver_A_montaz.png
...bo czasami wystarczy rozebrać i dobrze przedmuchać.
Jestem b. rzadko przed monitorem, choć staram się jak mogę - brak czasu. Jeśli szukasz kontaktu bezpośredniego to monitorowany jest tylko mail firmowy.
Avatar użytkownika
Waldemar Pachoł
 
Posty: 1226
Dołączył(a): 17.08.2008, 20:49
Lokalizacja: Ostrołęka

Re: Desulfator - pielęgnacja akumulatora

Postprzez TOMMASZ » 21.05.2012, 21:47

Czyli co,wystarczy tylko podłączyć i sam sobie pyka?.
Nie udzielam porad na PW.
TOMMASZ
 
Posty: 976
Dołączył(a): 30.10.2011, 11:44

Re: Desulfator - pielęgnacja akumulatora

Postprzez Waldemar Pachoł » 21.05.2012, 21:59

Dokładnie. Oczywiście trzeba pamiętać, ze te urządzenie rozładowuje akumulator, więc automatyka się nada.
...bo czasami wystarczy rozebrać i dobrze przedmuchać.
Jestem b. rzadko przed monitorem, choć staram się jak mogę - brak czasu. Jeśli szukasz kontaktu bezpośredniego to monitorowany jest tylko mail firmowy.
Avatar użytkownika
Waldemar Pachoł
 
Posty: 1226
Dołączył(a): 17.08.2008, 20:49
Lokalizacja: Ostrołęka

Re: Desulfator - pielęgnacja akumulatora

Postprzez TOMMASZ » 21.05.2012, 22:04

A jak to powinno wyglądać?,pytam o automatykę.
Nie udzielam porad na PW.
TOMMASZ
 
Posty: 976
Dołączył(a): 30.10.2011, 11:44

Re: Desulfator - pielęgnacja akumulatora

Postprzez Waldemar Pachoł » 21.05.2012, 22:09

Najprościej podłączyć pod dodatkowy przekaźnik sterowany przez płytkę zatrzasku - działa tylko wtedy gdy pracuje przetwornica...
...bo czasami wystarczy rozebrać i dobrze przedmuchać.
Jestem b. rzadko przed monitorem, choć staram się jak mogę - brak czasu. Jeśli szukasz kontaktu bezpośredniego to monitorowany jest tylko mail firmowy.
Avatar użytkownika
Waldemar Pachoł
 
Posty: 1226
Dołączył(a): 17.08.2008, 20:49
Lokalizacja: Ostrołęka

Re: Desulfator - pielęgnacja akumulatora

Postprzez mkowal1515 » 10.06.2012, 12:11

Panie Waldemarze,

Takie coś mnie niepokoi:
Czy użycie desulfatora który generuje impulsy prądowo-napięciowe o dużym napięciu nie szkodzi regulatorowi ładowania i przetowrnicy? Czy można poprostu go podłączyć do akumulatora a reszta sprzętu będzie bezpieczna?
mkowal1515
 
Posty: 2
Dołączył(a): 10.06.2012, 12:09

Re: Desulfator - pielęgnacja akumulatora

Postprzez Waldemar Pachoł » 10.06.2012, 15:17

Fakt, to niepokojące, ale sama kość NE555 pracuje do 16V a pomimo impulsów nie zostaje zniszczona.
Oczywiście można zabezpieczyć resztę układu odpowiednim dławikiem.
...bo czasami wystarczy rozebrać i dobrze przedmuchać.
Jestem b. rzadko przed monitorem, choć staram się jak mogę - brak czasu. Jeśli szukasz kontaktu bezpośredniego to monitorowany jest tylko mail firmowy.
Avatar użytkownika
Waldemar Pachoł
 
Posty: 1226
Dołączył(a): 17.08.2008, 20:49
Lokalizacja: Ostrołęka

Re: Desulfator - pielęgnacja akumulatora

Postprzez mkowal1515 » 10.06.2012, 16:12

Oczywiście można zabezpieczyć resztę układu odpowiednim dławikiem.


Czy mógłbym prosić o rozwinięcie tej myśli? Jakim dławikiem? Jaka indukcyjność?
mkowal1515
 
Posty: 2
Dołączył(a): 10.06.2012, 12:09

Re: Desulfator - pielęgnacja akumulatora

Postprzez Waldemar Pachoł » 13.06.2012, 16:22

Np 1mH ale to niepotrzebne.
...bo czasami wystarczy rozebrać i dobrze przedmuchać.
Jestem b. rzadko przed monitorem, choć staram się jak mogę - brak czasu. Jeśli szukasz kontaktu bezpośredniego to monitorowany jest tylko mail firmowy.
Avatar użytkownika
Waldemar Pachoł
 
Posty: 1226
Dołączył(a): 17.08.2008, 20:49
Lokalizacja: Ostrołęka

Re: Desulfator - pielęgnacja akumulatora

Postprzez Maciek » 17.06.2012, 23:11

Ponieważ nie posiadam miernika indukcyjności mam pytanko jak wykonać dławik 220uH 10A ma ktoś jakiś patent?
Avatar użytkownika
Maciek
 
Posty: 250
Dołączył(a): 16.05.2009, 0:53
Lokalizacja: Wieluń

Re: Desulfator - pielęgnacja akumulatora

Postprzez Waldemar Pachoł » 17.06.2012, 23:37

...bo czasami wystarczy rozebrać i dobrze przedmuchać.
Jestem b. rzadko przed monitorem, choć staram się jak mogę - brak czasu. Jeśli szukasz kontaktu bezpośredniego to monitorowany jest tylko mail firmowy.
Avatar użytkownika
Waldemar Pachoł
 
Posty: 1226
Dołączył(a): 17.08.2008, 20:49
Lokalizacja: Ostrołęka

Re: Desulfator - pielęgnacja akumulatora

Postprzez Maciek » 17.06.2012, 23:40

Dziękuje właśnie go widziałem, ale myślałem że za delikatny. Sprawa rozwiązana :D
Avatar użytkownika
Maciek
 
Posty: 250
Dołączył(a): 16.05.2009, 0:53
Lokalizacja: Wieluń

Re: Desulfator - pielęgnacja akumulatora

Postprzez TOMMASZ » 21.06.2012, 18:04

Jutro zacznę reanimować jeden akumulator,czy można podłączyć desuflator i prostownik jednocześnie?.
Nie udzielam porad na PW.
TOMMASZ
 
Posty: 976
Dołączył(a): 30.10.2011, 11:44

Re: Desulfator - pielęgnacja akumulatora

Postprzez Waldemar Pachoł » 21.06.2012, 19:13

Można, nawet trzeba.
...bo czasami wystarczy rozebrać i dobrze przedmuchać.
Jestem b. rzadko przed monitorem, choć staram się jak mogę - brak czasu. Jeśli szukasz kontaktu bezpośredniego to monitorowany jest tylko mail firmowy.
Avatar użytkownika
Waldemar Pachoł
 
Posty: 1226
Dołączył(a): 17.08.2008, 20:49
Lokalizacja: Ostrołęka

Re: Desulfator - pielęgnacja akumulatora

Postprzez TOMMASZ » 22.06.2012, 19:44

Właśnie podłączyłem desuflator,dziwne ale akumulator delikatnie piszczy. :) Wskaźnik prostownika lekko podryguje,więc desuflator robi swoje. ;)

Jak długo trzeba czekać na jakieś efekty tego zabiegu?.
Nie udzielam porad na PW.
TOMMASZ
 
Posty: 976
Dołączył(a): 30.10.2011, 11:44

Re: Desulfator - pielęgnacja akumulatora

Postprzez TOMMASZ » 22.06.2012, 20:03

Mam jeszcze jedno pytanie,bo z oryginalnego źródła wynika że desuflator 12V można dostosować na 24V i wystarczyłoby dodać stabilizator 24V,rezystor 1k i odpowiedni przełącznik.
Nie udzielam porad na PW.
TOMMASZ
 
Posty: 976
Dołączył(a): 30.10.2011, 11:44

Re: Desulfator - pielęgnacja akumulatora

Postprzez Waldemar Pachoł » 22.06.2012, 22:03

Dokładnie. Akumulator i dławiki desulfatora piszczą - częstotliwość 1kHz. Akumulator zacznie gazować mimo, iż nie będzie podłączony do prostownika.
Jak długo ma być tak podpięty?... długo - w zasadzie cały czas. Efekty będą rosły z każdym dniem. "Dniem" bo pewnie miesiąc albo dwa murowane. :)

Przeróbka na 24V jak najbardziej, tylko, że i dławik należy wymienić.
...bo czasami wystarczy rozebrać i dobrze przedmuchać.
Jestem b. rzadko przed monitorem, choć staram się jak mogę - brak czasu. Jeśli szukasz kontaktu bezpośredniego to monitorowany jest tylko mail firmowy.
Avatar użytkownika
Waldemar Pachoł
 
Posty: 1226
Dołączył(a): 17.08.2008, 20:49
Lokalizacja: Ostrołęka

Re: Desulfator - pielęgnacja akumulatora

Postprzez TOMMASZ » 22.06.2012, 22:59

Waldemar Pachoł napisał(a):Przeróbka na 24V jak najbardziej, tylko, że i dławik należy wymienić.

To chyba też można podpiąć do przełącznika. ;)
Ale szczerze mówiąc,to wolałbym mieć obie wersje.I chyba pójdę w tym kierunku.
Nie udzielam porad na PW.
TOMMASZ
 
Posty: 976
Dołączył(a): 30.10.2011, 11:44

Re: Desulfator - pielęgnacja akumulatora

Postprzez palec4321 » 13.07.2012, 8:54

Witam,

Mam w instalacji podłączone dwa akumulatory po 44Ah (samochodowe) tak by mieć w instalacji 24V.
Czy desulfator w wersji na 24V poradzi sobie z taką dużą pojemnością? Czy jest w ogóle jakieś ograniczenie pojemności akumulatorów?
Czy może lepiej będzie zrobić dwa układy na 12V i podłączyć każdy do osobnego akumulatora?
palec4321
 
Posty: 4
Dołączył(a): 05.07.2012, 21:47

Re: Desulfator - pielęgnacja akumulatora

Postprzez Waldemar Pachoł » 13.07.2012, 17:09

Ogólna zasada jaka panowała kiedyś to jeden desulfator na jeden akumulator.
Oczywiście urządzenia 24 woltowe mają większą cewkę wiec przynajmniej teoretycznie powinny również poprawnie "kopać" akumulatory - z jakim skutkiem tego niestety nie wiem.
...bo czasami wystarczy rozebrać i dobrze przedmuchać.
Jestem b. rzadko przed monitorem, choć staram się jak mogę - brak czasu. Jeśli szukasz kontaktu bezpośredniego to monitorowany jest tylko mail firmowy.
Avatar użytkownika
Waldemar Pachoł
 
Posty: 1226
Dołączył(a): 17.08.2008, 20:49
Lokalizacja: Ostrołęka

Następna strona

Powrót do Sterownia

Kto przegląda forum

Użytkownicy przeglądający ten dział: Brak zidentyfikowanych użytkowników i 3 gości

cron