Dziś skończyłem trochę wcześniej budowlankę, więc mam chwilkę i pochwalę się Wam moją ostatnią "produkcją".
Jako, że udało mi się po trzech latach dołączyć drugi zbiornik o pojemności 300l do mojej instalacji c.o. i stałem się nieszczęśliwym posiadaczem dodatkowych 600 litrów wody krążących w układzie - jednak trochę bez sensu, gdyż woda krążąca u układzie i przepływająca przez ruszt wodny pieca była troszkę wychładzana przez nadmuch gdy sterownik nie wykrył jeszcze wypalenia wsadu. Postanowiłem więc trochę zmodyfikować układ dołączając do niego sterownik akumulatora ciepła sterujący czterema elektrozaworami - trzema do akumulatora ciepła i jednym do bypasu.
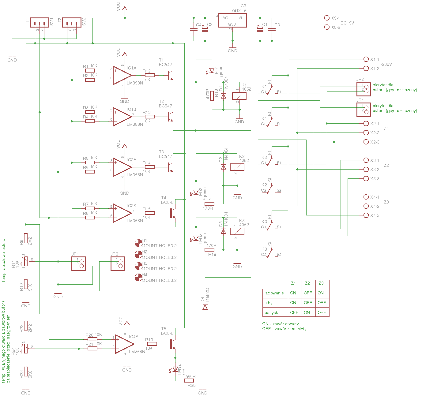
Sterownik to najprostszy komparator wykonany na kostkach LM35 i LM358 wykrywający trzy stany:
1. praca na bufor (ładowanie bufora z możliwością priorytetu dla bufora)
2. praca bez bufora
3. praca z bufora (odzysk ciepła)
Każdy z powyższych stanów powoduje otwarcie i zamkniecie trzech elektrozaworów przełączających sieć c.o. jak na poniższym rysunku.
Czwarty elektrozawór łączy wyjście pieca z wejściem i jest elementem zabezpieczenia gdyby wszystkie zawory termostatyczne na grzejnikach się pozamykały i nie byłoby możliwości obiegu wody. Włączony zostaje przy temperaturze >70stC na T1.
Na chwilę obecna nie mogę za bardzo pochwalić się jak to działa - trzeba poczekać na niższe temperatury - ale tak - działa ciekawie.
Pojemność 600l to przy delcie 30st.C prawie 21kWh (20900W)
Przy założeniach poboru 50W/m2/h zapasu powinno wystarczyć na 3,5 godziny dla moich 120m2.
edit:
Schemat:
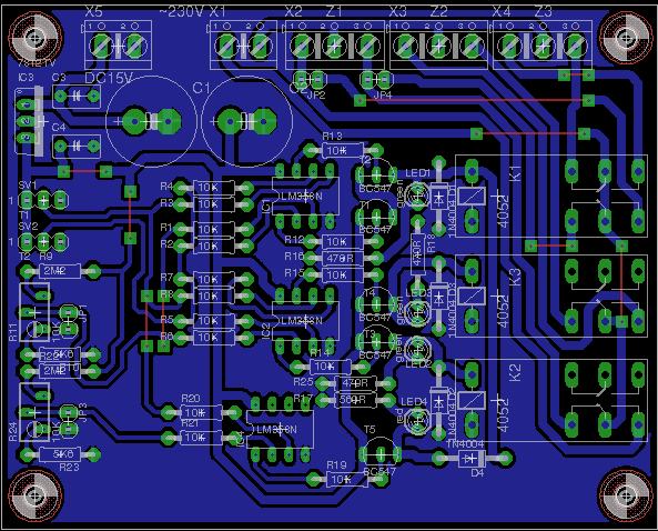
Płytka:
Powyższy schemat to wersja 3.0 posiadający zabezpieczenie przed przegrzaniem w postaci ładowania bufora nawet jeśli warunek 1. został spełniony. Tu wystarczą tylko 3 elektrozawory.
Dodatkowo układ potrafi sterować każdym typem elektrozaworu: klapowymi NO i NC (sterowanymi parą przewodów) oraz proporcjonalnymi NO i NC (sterowanymi trzema przewodami [otwórz/zamknij]).
-------------------------------------------
Warunki licencji na korzystanie z opracowań.
Całość opracowania jak również wszystkie prezentowane schematy i rozwiązania są własnością ich Autorów. Dozwolone jest ich kopiowanie, publikowanie i wytwarzanie o ile ta działalność nie ma charakteru zarobkowego (komercyjnego), jednakże w przypadku przedruku czy publikacji konieczne jest uzyskanie pisemnej zgody od Autorów. Prawo dozwolonego użytku wykraczającego poza zakres osobisty wymaga zawsze wymienienia źródła i nazwiska oraz imienia twórcy.
Niezastosowanie się do warunków licencji będzie skutkować natychmiastowym zgłoszeniem do odpowiednich służb.
