Elektronika do elektrowni wiatrowej

Sterowanie elektrownią, elektronika, schematy, podłączenie do sieci, itd...

Re: Elektronika do elektrowni wiatrowej

Postprzez Waldemar Pachoł » 16.09.2009, 21:03

Zadaniem NE555 jest przytrzymanie impulsu przez 1,1 sekundy. Zatrzask działa natychmiast w momencie wykrycia napięć ustawionych na peerkach - nie wprowadza żadnych opóźnień. Układ reguluje się w taki sposób: wyjąć NE555 z toru przełączajacego na sieć. Ustawić zadane napięcie na zasilaczu i peerkiem z toru przełaczenia na przetwornicę spowodować przełaczenie przekaźnika. Wyłaczyć zasilacz. Założyć wcześniej wyjęty NE555, właczyć zasilanie (przekaźnik powinien się przełączyć na przetwornicę).
Teraz na zasilaczu zmniejszyć zasilanie do takiej wartości przy jakiej ma nastąpić przełącznie na sieć. Ustawić peerek toru przełączenia na sieć by przełączyć przekaźnik.

Nie wiem co może być przyczyną tego co opisujesz. Układy prezentowane na stronie działają już w kilkdziesięciu sztukach w kraju (ze znanych mi danych) i nie ma problemu z ich działaniem. Sprawdź ścieżki, luty itp. - to musi chodzić.
...bo czasami wystarczy rozebrać i dobrze przedmuchać.
Jestem b. rzadko przed monitorem, choć staram się jak mogę - brak czasu. Jeśli szukasz kontaktu bezpośredniego to monitorowany jest tylko mail firmowy.
Avatar użytkownika
Waldemar Pachoł
 
Posty: 1226
Dołączył(a): 17.08.2008, 20:49
Lokalizacja: Ostrołęka

Re: Elektronika do elektrowni wiatrowej

Postprzez kubuspucharek » 06.12.2009, 23:59

Dokonałem małej modyfikacji regulatora ładowania wg Chrisa Greacena dostosowując go do pracy przy 24v.
Bez nazwy 1.jpg
Wkrótce planuję go wykonać.Zastanawiam się czy te zmiany wystarczą.Czy przy 24V odbiornik może mieć 2x większą moc niż przy 12V? Myślę że tak, a nawet ze względu na mocniejszy tranzystor obciążenie może mieć więcej niż 500 W.
Avatar użytkownika
kubuspucharek
 
Posty: 51
Dołączył(a): 13.09.2009, 23:14

Re: Elektronika do elektrowni wiatrowej

Postprzez Waldemar Pachoł » 07.12.2009, 21:40

Założenia są poprawne, 555 nie powinien być zasilany napieciem wyższym niż 16V.
Nie mierzyłem poboru prądu przez część podtrzymaującą Mosfeta więc nie mogę określić jaki potrzebny jest rezystor (czy 1K wystarczy i jakiej powinien być mocy).
Dla tych co lubią eksperymentować i chcą się poduczyć: http://elektro.w.interia.pl/faq/11.html
...bo czasami wystarczy rozebrać i dobrze przedmuchać.
Jestem b. rzadko przed monitorem, choć staram się jak mogę - brak czasu. Jeśli szukasz kontaktu bezpośredniego to monitorowany jest tylko mail firmowy.
Avatar użytkownika
Waldemar Pachoł
 
Posty: 1226
Dołączył(a): 17.08.2008, 20:49
Lokalizacja: Ostrołęka

Re: Elektronika do elektrowni wiatrowej

Postprzez koszarki » 07.12.2009, 22:45

Witam wszystkich, jestem nowy na forum i bedzie to moj pierwszy post :)
Od jakiegos czasu pracuje nad moim wiatrakiem i probuje wykonac regulator ladowania ktorego schemat znalazlem na tym forum i mam kilka problemow:
1. Po pierwsze jest niescislosc co do schematu i wzoru plytki drukowanej, mianowicie na schemacie obok tranzystora bc547 (idziemy do gory i pierwsza w prawo) jest rezystor 10K natomiast na schemacie plytki ten rezystor ma wartosc 100K wiec tu moje pytanie jaki ma byc ten rezystor?
2. Po drugie kondensator ten ktory na schemacie jest po srodku ma wartosc 1n natomiast na schemacie plytki ma 10n, wiec jaki powinien byc?

Dziasiaj zrobilem ten regulator, wszystko wydawalo sie byc dobrze, ale gdy podlaczylem go do zasilacza 12V, uklad NE555 zrobil sie bardzo goracy po czym lekko sie zadymilo i juz pozniej byl zimny :D czyli pewnie sie spalil. Co moglo byc przyczyna?

I ostatnie pytanie, jak powinien byc ustawiony potencjometr? (max w prawo, max w lewo czy moze pomiedzy)

Przepraszam jezeli moje pytania sa malo fachowe ale nie jestem elektronikiem i dopiero zaczynam zabawe z tym wszystkim dlatego prosze bardzo o pomoc i wyrozumialosc!

Mam jeszcze jedna prozbe, czy ktos kto zrobil juz regulator ladowania moglby wyslac mi jego fotke zrobiona z bardzo bliska? moze wtedy rozpoznalbym co zrobilem nie tak, moze przylutowalem cos naopak.
koszarki
 
Posty: 3
Dołączył(a): 07.12.2009, 22:30

Re: Elektronika do elektrowni wiatrowej

Postprzez kubuspucharek » 07.12.2009, 23:04

Układ NE555 pobiera maksymalnie 12mA ,następnie dioda led na wyjściu sygnalizująca załączenie obciążenia 10mA.Tranzystor MOSFET nie pobiera wcale prądu. Myślę że zamiast diody zenera 15v i rezystora 1k lepiej się sprawdzi scalony stabilizator napęcia 7812 lub 7815.
Avatar użytkownika
kubuspucharek
 
Posty: 51
Dołączył(a): 13.09.2009, 23:14

Re: Elektronika do elektrowni wiatrowej

Postprzez koszarki » 11.12.2009, 20:33

Oj czyba sie nie doczekam na odpowiedz. Problem z paleniem NE555 rozwiazany, okazalo sie ze wlutowalem na odwrot diode zenera, teraz juz wszystko dziala. Mam jednak kolejne pytanie. Czy da sie przerobic ten regulator ladowania na napiecie 6V????
koszarki
 
Posty: 3
Dołączył(a): 07.12.2009, 22:30

Re: Elektronika do elektrowni wiatrowej

Postprzez Waldemar Pachoł » 11.12.2009, 23:29

koszarki: Problem z którym sie spotkałeś został "rozwiązany" w tym temacie - chyba na 2 stronie. Przeróbkę na 6V da się oczywiście zrobić, ale z uwagi na natężenia nie szedłbym w tę stonę.
...bo czasami wystarczy rozebrać i dobrze przedmuchać.
Jestem b. rzadko przed monitorem, choć staram się jak mogę - brak czasu. Jeśli szukasz kontaktu bezpośredniego to monitorowany jest tylko mail firmowy.
Avatar użytkownika
Waldemar Pachoł
 
Posty: 1226
Dołączył(a): 17.08.2008, 20:49
Lokalizacja: Ostrołęka

Re: Elektronika do elektrowni wiatrowej

Postprzez koszarki » 12.12.2009, 0:14

No wlasnie nie mam chyba wyjscia bo po testach okazuje sie ze moja amerykanka nie bedzie w stanie wykrecic 12V wiec musze cala instalacje zrobic na 6V. Co nalezalo by zmienic w schemacie by dzialalo to dla akumulatora 6 V ??
koszarki
 
Posty: 3
Dołączył(a): 07.12.2009, 22:30

Re: Elektronika do elektrowni wiatrowej

Postprzez kubuspucharek » 24.12.2009, 2:36

Jeszcze raz regulator ładowania na 24V po drobnych modyfikacjach.
Bez nazwy 1.jpg
IMG_5586a.jpg
W regulatorze tym zastosowałem mocniejszy tranzystor IRF3205 [V-MOS, 55V, 110A, 200W, <8mOHM(59A)] oraz oraz stabilizator napięcia 7812.
Avatar użytkownika
kubuspucharek
 
Posty: 51
Dołączył(a): 13.09.2009, 23:14

Re: Elektronika do elektrowni wiatrowej

Postprzez kubuspucharek » 21.01.2010, 1:07

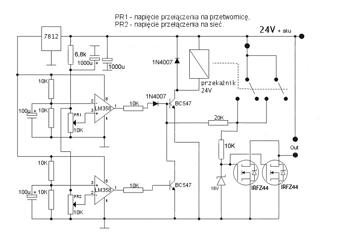
Schemat zatrzask 24V
24v.jpg
Zmodyfikowałem układ zatrzasku który wcześniej zaprezentował Waldek. Dopasowałem go do pracy przy napięciu 24V. Moim zdaniem w schemacie Waldka był jeden błąd związany z wyzwalaniem przerzutnika monostabilnego. Chodzi o czas impulsu wyzwalającego przerzutnik. Powinien in być krótszy od impulsu wyjściowego (w zaprezentowanym układzie t=1,1s). Natomiast czas impulsu wejściowego jest taki jak długo napięcie zasilające jest wyższe od progowego załączającego przekaźnik.Problem ten ujawnia się podczas uruchamiania układu bez obciążenia i prowadzi do uszkodzenia trzech tranzystorów w obwodzie przekaźnika.Prawdopodobnie pod obciążeniem zjawisko to nie występuje. Ja rozwiązałem ten problem poprzez włączenie w szereg kondensatora 10?F i rezystora 100k? do wejścia 2 układu 555. W powyższym układzie zmieniony też został obwód załączania przekaźnika i kilka innych elementów związanych z dopasowaniem do pracy na 24V.
Avatar użytkownika
kubuspucharek
 
Posty: 51
Dołączył(a): 13.09.2009, 23:14

Re: Elektronika do elektrowni wiatrowej

Postprzez Waldemar Pachoł » 23.01.2010, 20:59

Prawda. Widzisz, dopiero jak podniosłeś kwestię uruchamiania układu bez obciążenia w postaci przekaźnika i analizie zboczy masz jak najbardziej rację. W momencie uruchomienia układu (włączenia do sieci po raz pierwszy), bo potem, przy pracy, ten "problem" nie występuje - uruchomione zostają w tym samym czsie obydwa tory włączający i wyłączający zestyk przekażnika, a gdy go nie ma mamy do czynienia z pięknym zwarciem. Spowodowane jest to właśnie długością przytrzymania zestyku t=1.1s - trzy tranzystory zostają otwarte czego efektem jest ich zniszczenie.
Problem ten oczywiście nie występuje przy pracy z obciążeniem w postaci przekaźnika.

Przy Twoim pomyśle umiejscowienia przekaźnika tranzystory nie są zasilane gdy przekaźnika nia ma, więc nia ma możliwości ich zniszczenia gdyby zapomniało się wlutować przekaźnik.
Będę wdzięczny za zezwolenie umieszczenia Twojego pomysłu na mojej stronie oczywiście wraz z informacją o pomysłodawcy.
...bo czasami wystarczy rozebrać i dobrze przedmuchać.
Jestem b. rzadko przed monitorem, choć staram się jak mogę - brak czasu. Jeśli szukasz kontaktu bezpośredniego to monitorowany jest tylko mail firmowy.
Avatar użytkownika
Waldemar Pachoł
 
Posty: 1226
Dołączył(a): 17.08.2008, 20:49
Lokalizacja: Ostrołęka

Re: Elektronika do elektrowni wiatrowej

Postprzez kubuspucharek » 23.01.2010, 21:48

Zgadzam się na wykorzystywanie zamieszczonych tu informacji.Głupio byłoby publikować informacje na forum i nie zgadzać się na ich wykorzystanie. Zmiana sposobu zasilania przekaźnika była podyktowana tym że w poprzedniej wersji 2 tranzystory zasilające przekaźnik (połączone w układzie Darlingtona) pracowały jako wzmacniacz o wspólnym kolektorze (WC). Cechuje go wzmocnienie `napięciowe k=1. W wersji na 24V powodowało to że przekaźnik nie chciał się załączyć. Dlatego też zmieniłem obwód tak by tranzystor zasilający przekaźnik pracował w układzie wzmacniacza WE o dużym wzmocnieniu napięciowym. Dodatkowo rozwiązało to problem związany z uszkodzeniem tranzystorów wyjściowych. We wcześniejszej wersji tranzystory te udało mi się uszkodzić pomimo obecności przekaźnika. Jest to możliwe bez obciążenia i przy odpowiednio ustawionych potencjometrach tak by na wyjściu obu wzmacniaczy operacyjnych był stan 1.Powoduje to błędne działanie układów NE555 które również na wyjściach mają stan 1 niezależny od wartości R i C i w efekcie uszkodzenie tranzystorów.
Avatar użytkownika
kubuspucharek
 
Posty: 51
Dołączył(a): 13.09.2009, 23:14

Re: Elektronika do elektrowni wiatrowej

Postprzez kubuspucharek » 24.01.2010, 9:56

Powyższy układ zatrzasku planuję wykorzystać nie do przełączania ZE-MEW, a do załączania żarówek na 24V. Aby nie uszkodzić styków przekaźnika na wyjściu układu zastosowałem dwa tranzystory MOSFET połączone równolegle dla zwiększenia maksymalnego prądu obciążenia który w tym przypadku wynosi około 80A (1920W)
24v.jpg
IMG_6544.jpg
Analizuję wciąż powyższy schemat i uważam że przy obecnym sposobie załączania przekaźnika układy NE 555 nie są potrzebne. Niepotrzebnie komplikują układ. Do tego by można było załączać urządzenia o dużym poborze prądu wystarczy kondensator 1000?F zasilany przez rezystor 6,8k?, a w układzie na 12V na schemacie Waldka ten sam kondensator zablokowany diodą. Układ przerzutnika monostabilnego na NE 555 został skopiowany ze schematu regulatora ładowania wg Chrisa Greacena i tam był niezbędny. Zapobiegał wzbudzaniu się układu i powodował cykliczne nawet raz na sekundę załączanie i wyłączanie obciążenia. Układ zatrzasku działa na podobnej zasadzie z tym że to co było realizowane za pomocą przerzutnika na NE 555 tutaj jest rozwiązane przez dwa wzmacniacze operacyjne z niezależnie ustawionymi progami napięć.
Avatar użytkownika
kubuspucharek
 
Posty: 51
Dołączył(a): 13.09.2009, 23:14

Re: Elektronika do elektrowni wiatrowej

Postprzez kubuspucharek » 24.01.2010, 11:19

W związku z powyższym taki schemat będzie odpowiedni.
24vx.jpg
Avatar użytkownika
kubuspucharek
 
Posty: 51
Dołączył(a): 13.09.2009, 23:14

Re: Elektronika do elektrowni wiatrowej

Postprzez Waldemar Pachoł » 24.01.2010, 12:28

Obawiam się, że styki przekaźnika będą drgały pięknie jeśli nie zastosujesz w odchudzonym układzie histerezy na komparatorach. Problem znam z autopsji.
...bo czasami wystarczy rozebrać i dobrze przedmuchać.
Jestem b. rzadko przed monitorem, choć staram się jak mogę - brak czasu. Jeśli szukasz kontaktu bezpośredniego to monitorowany jest tylko mail firmowy.
Avatar użytkownika
Waldemar Pachoł
 
Posty: 1226
Dołączył(a): 17.08.2008, 20:49
Lokalizacja: Ostrołęka

Re: Elektronika do elektrowni wiatrowej

Postprzez kubuspucharek » 24.01.2010, 20:34

Jaki jest sens niestosowania histerezy? Jeśli dla akumulatora 12V ustawimy próg załączenia na 15V i próg wyłączenia na np 11,5V (dla 24V odpowiednio 30V i 23V) to nie powinno być żadnego problemu. Dodatkowo reakcja komparatorów na zmieniające się napięcie zasilania jest opóźniona poprzez pojemność kondensatora 1000?F i zasilający go rezystor 6,8k?. Doświadczalnie ustaliłem że opóźnienie to wynosi około 2 może 3 sekundy.
Avatar użytkownika
kubuspucharek
 
Posty: 51
Dołączył(a): 13.09.2009, 23:14

Re: Elektronika do elektrowni wiatrowej

Postprzez Waldemar Pachoł » 24.01.2010, 23:06

Nie w tym kierunku poszedłeś. Nie chodzi tu o histerezę załączenia/wyłączenia poszczególnych torów a jedynie pojedynczego toru. W układzie który zaproponowałeś jej brak spowoduje drgania przekaźnika. Podłącz układ pod zasilacz i powoli podnoś napięcie, a na granicy załączenia poszczególnych torów usłyszysz dość znane bzzzzzzzzzzz...
...bo czasami wystarczy rozebrać i dobrze przedmuchać.
Jestem b. rzadko przed monitorem, choć staram się jak mogę - brak czasu. Jeśli szukasz kontaktu bezpośredniego to monitorowany jest tylko mail firmowy.
Avatar użytkownika
Waldemar Pachoł
 
Posty: 1226
Dołączył(a): 17.08.2008, 20:49
Lokalizacja: Ostrołęka

Re: Elektronika do elektrowni wiatrowej

Postprzez kubuspucharek » 25.01.2010, 0:06

Brak przerzutnika monostabilnego na NE555 powoduje drgania przekaźnika? W jaki sposób NE555 eliminuje ten problem? Moim zdaniem przyczyna leży w innym miejscu. W wersji 12V komparatory są zasilane napięciem 9V (brak kondensatorów odsprzęgających przy 7809 to kolejny błąd),powoduje to że stan wysoki na wyjściu komparatora to napięcie nieznacznie niższe od zasilającego (przyjmijmy że 8V). Jeśli sygnał taki podamy na wejście wzmacniacza WC (wzmocnienie napięciowe k=1) to przekaźnik zostanie zasilony napięciem 8V. To może być za mało i może powodować drgania przekaźnika. Dopiero kiedy przekaźnik się załączy napięcie podawane przez rezystor ze styków przekaźnika na wejście wzmacniacza podwyższa się do 12V. W mojej wersji dzięki zastosowaniu wzmacniacza w układzie WE nie ma takiego problemu i NE555 w niczym nie pomaga.
Avatar użytkownika
kubuspucharek
 
Posty: 51
Dołączył(a): 13.09.2009, 23:14

Re: Elektronika do elektrowni wiatrowej

Postprzez kubuspucharek » 25.01.2010, 23:49

Dziś wykonałem kolejny sterownik-zatrzask wg mojego ostatniego schematu. Nie zawiera on już układów NE555. Dodatkowo dołożyłem sygnalizację LED zasilania i załączenia przekaźnika. Zastosowałem 1 tranzystor MOSFET IRF3205 (oczywiście równie dobrze można użyć inny tranzystor MOSFET) do sterowania obciążeniem.
zatrzask.jpg
zatrzask 1.jpg
W wyniku przeprowadzonych prób stwierdzam że drgania styków przekaźnika nie występują w tej wersji urządzenia.
Avatar użytkownika
kubuspucharek
 
Posty: 51
Dołączył(a): 13.09.2009, 23:14

Re: Elektronika do elektrowni wiatrowej

Postprzez zbyszek1958 » 11.06.2010, 20:26

witam wszystkich
Mam kilka pytań ponieważ nie jestem elektrykiem ani elektronikiem . Zrobiłem sobie już pół roku temu amerykankę na 12 V i teraz próbuję zrobić sobie regulator i sterownik-zatrzask i tu właśnie mam problemy i proszę o poradę :
1.czy grzałki do regulatora powinny być na 12Vczy na 230
2.jaki przekaźnik trzeba zastosować do sterownika
3.co oznacza ten mały prostokącik na schemacie zatrzasku z numerem 7809
4.na ile lepsze są diody Szotkiego od mostków i jakie.
Z góry dziękuję za pomoc i pozdrawiam.
zbyszek1958
 
Posty: 5
Dołączył(a): 06.06.2010, 12:24

Poprzednia stronaNastępna strona

Powrót do Sterownia

Kto przegląda forum

Użytkownicy przeglądający ten dział: Brak zidentyfikowanych użytkowników i 1 gość

cron